Project Management
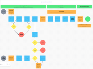
Elevate your project management office with ClickUp's PMO templates. Plan, execute, and monitor projects with precision to ensure successful outcomes every time.
Elevate your project management office with ClickUp's PMO templates. Plan, execute, and monitor projects with precision to ensure successful outcomes every time.